220427
인공지능 시각 인지 소개
인공신경망(Artificial Neural Networks)
인간의 신경구조를 복잡한 스위치들이 연결된 네트워크
뉴런은 전기신호를 받으면 가중치를 곱하고 특정값을 더한 후 이동
활동전위(Action potentaial)
퍼셉트론(Perceptron)

선형분류를 수행할 수 있는 피드포워드 뉴럴 네트워크
다층 퍼셉트론(Multi Layer Perceptron)

파라미터 개수가 많아지면서 적절한 Weight와 Bias를 찾는 것이 매우 어려워짐->Backpropagation Alogorithm을 제안하여 해결!
오류 역전파 알고리즘(Backpropagation Alogorithm)
정방(Feedforward)연산 이후 에러(Error)즉, 예측값과 정답 값 간의 오차를 후방(Backward)으로 다시 보내줌으로써 많은 노드를 가진 MLP라도 최적의 weight와 Bias를 학습할 수 있도록 함
Deep Neural Network Learning
MLP는 현실세계의 문제에 잘 작동하지 않고 레이어를 깊게 쌓을수록 Backpropagation과정에서 Gradient가 사라지는 Banishing Gradient Problem으로 한계에 직면
MLP보다 강력한 성능을 보여주는 SVM같은 Kernel Method가 등장함

Gradient Vanishing

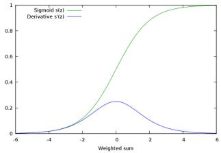
Backpropagation으로 학습하는 과정에 sigmoid 미분 함수가 들어가게 되는데 최대값이 0.25이고 양끝으로 갈수록 0에 가까워짐->학습이 진행되면서 gradient가 0에 수렴할 가능성이 생기는 것
ReLU(Rectified Linear Unit)

기존의 인공신경망은 위에서 언급한 over-fitting과 gradient vanishing problem이 치명적인 결함
해결하기 위해 ReLU activation function이 등장
ReLU activation function은 0이하는 0, 0이상은 x값을 가지는 함수로 앞의 두 문제를 완화시키는데 효과적인 역할
배치 정규화(Batch Normalization)
Dropout for Sparsity

Convolution Neural Network


Recent progress on computer vision
Image Segmentation
- Object Detection ex)YOLO, Mask R-CNN
- Semantic Segmentation ex)Mask R-CNN
- Instance Segmentation

- Medical Image Segmentation
- Vision Transformer
- Reinforcement Learning
- GAN(Generative Adversarial Network)
- Cycle GAN
- Super Resolution GAN
- Style Transfer
- Image Completion
- Deep fake